Test Information Guide
Field 69: Physics
Sample Multiple-Choice Questions
The following material will be available to you during the test.
Constants and Formulas
Subarea 1–Matter and Its Interactions
Objective 0001
Apply knowledge of atomic and nuclear physics.
1. Use the reaction below to answer the question that follows.
The element R A with superscript 226 sub 88 yields the element R N with superscript 226 sub 86 plus the element H E superscript 4 sub 2 and 7.8 times 10 to the negative 13 J
The reaction shows the nuclear decay of radium into radon and an alpha particle. If M sub R A is the mass of the R A nucleus, M sub R N is the mass of the R N nucleus, and M sub H E is the mass of the alpha particle, which of the following equations must be true?
- 7.8 times 10 to the negative 13 J equals c squared times the quantity M sub R A plus M sub R N plus M sub H E
- 7.8 times 10 to the negative 13 J equals c squared times the quantity M sub R A plus M sub R N minus M sub H E
- 7.8 times 10 to the negative 13 J equals c squared times the quantity M sub R A minus M sub R N plus M sub H E
- 7.8 times 10 to the negative 13 J equals c squared times the quantity M sub R A minus M sub R N minus M sub H E
- Answer
- Correct Response: D.
Objective 0002
Demonstrate knowledge of the basic principles of modern physics.
2. One of the postulates of the theory of special relativity is that the speed of light in a vacuum is the same in all inertial reference frames. Which of the following is another postulate of the theory of special relativity?
- The shift in frequency of a moving light source is constant in time.
- The laws of physics are the same in all inertial reference frames.
- The measure of time is relative and depends on the motion of the observer.
- The speed of gravitational waves is the same in all inertial reference frames.
- Answer
- Correct Response: B.
Subarea 2–Motion and Stability: Forces and Interactions
Objective 0003
Apply knowledge of kinematics to interpret motion.
3. A projectile is ejected horizontally from the top of a 15-m-tall tower with an initial velocity of 45 m per s. Ignoring the effects of air resistance and assuming that the ground is level, at what distance from the base of the tower does the projectile land?
- 45 m
- 56 m
- 79 m
- 140 m
- Answer
- Correct Response: C.
Objective 0004
Apply knowledge of forces and Newton's laws.
4. Use the diagram below to answer the question that follows.
An inclined plane is shown with a block near the top of the diagonal surface and the inside angle at the bottom of the diagonal surface reading 60 degrees.
A 1.5 kg block slides down an inclined plane with an angle of 60°, as shown in the diagram. If the coefficient of sliding friction between the block and the plane is 0.18, what is the magnitude of the acceleration of the block?
- 1.5 m per s squared
- 3.6 m per s squared
- 4.9 m per s squared
- 7.6 m per s squared
- Answer
- Correct Response: D.
Subarea 3–Motion and Stability: Forces and Interactions in Fields and Circuits
Objective 0008
Apply knowledge of magnetic fields and electromagnetism.
5. Use the diagram below to answer the question that follows.
A horseshoe magnet is shown and is angled such that the north pole is on the top of the page, the south pole is at the bottom and the current is shown running in between them out of the page.
A current-carrying wire is placed between the north and south poles of a magnet, as shown in the diagram. Assuming that the magnetic field is uniform and perpendicular to the direction of the current, which of the following vectors shows the direction of the magnetic force on the wire?
- Answer
- Correct Response: B.
Objective 0009
Apply knowledge of electric circuits.
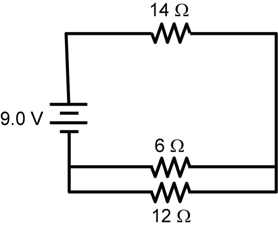
6. Use the diagram below to answer the question that follows.
A circuit diagram is shown. There is 9.0 V on the left side of the diagram, then the wire branches with one branch has a 6 ohm resistor. The other branch has a 12 ohm resistor. The branches then come together and pass through a 14 ohm resistor before reconnecting to the 9.0 V.
Based on the diagram, which of the following options is closest to the current through the 6 ohm resistor?
- 0.3 A
- 0.5 A
- 2 A
- 3 A
- Answer
- Correct Response: A.
Subarea 4–Energy
Objective 0010
Apply knowledge of energy, power, and the conservation of energy.
7. A lighting system consists of a solar photovoltaic (P V) panel, a battery, and a light-emitting diode (L E D). The system has a solid-state circuit so that the battery charges during the day when the Sun is out and turns on the L E D at night. Assuming an ideal system, which of the following sequences best represents the major energy transformations that occur in this system?
- thermal transforms into chemical transforms into electrical transforms into magnetic transforms into electromagnetic
- thermal transforms into electric transforms into chemical transforms into electric transforms into electromagnetic
- electromagnetic transforms into chemical transforms into magnetic transforms into electric transforms into electromagnetic
- electromagnetic transforms into electric transforms into chemical transforms into electric transforms into electromagnetic
- Answer
- Correct Response: D.
Objective 0011
Apply knowledge of the basic laws of thermodynamics and the kinetic molecular theory.
8. During a unit on thermodynamics, the teacher asks students to consider how much ice a 5-gallon bucket of water at 120°F (49°C) could melt compared to 1 cup of water at 120°F (49°C). This question is most appropriate for introducing students to which of the following concepts?
- the difference between heat and temperature
- the operation of a reversible heat engine
- the difference between energy and entropy
- the thermodynamic work done by a system
- Answer
- Correct Response: A.
Subarea 5–Waves and Their Applications in Technologies for Information Transfer
Objective 0013
Apply knowledge of wave interactions and phenomena.
9. Use the information below to answer the question that follows.
Dolphins can locate and identify objects by emitting sounds and analyzing their echoes. Dolphins produce a series of high-frequency clicking sounds directed toward potential prey.
A dolphin receives an echo and determines the frequency to be lower than the frequency of the original sound. Which of the following must be true about the motion of the dolphin's prey?
- The prey is moving away from the dolphin.
- The prey is stationary relative to the dolphin.
- The prey is moving closer to the dolphin.
- The prey is moving in a circle around the dolphin.
- Answer
- Correct Response: A.
Objective 0014
Apply knowledge of electromagnetic waves and the electromagnetic spectrum.
10. Use the diagram below to answer the question that follows.
A bi-convex lens with light passing through it is shown. The blue light converges closer to the lens while the red light, which entered the lens at the same point as the blue light, converges significantly farther away.
The diagram represents white light that is incident on a lens. Due to chromatic aberration, different colors of light have different focal points, as shown in the diagram for red and blue light. This can create a slightly blurred image. Which of the following optical properties best explains why chromatic aberration occurs?
- Total internal reflection occurs when the angle of incidence is greater than or equal to the critical angle.
- Unpolarized light can be polarized by passing it through a polarizing filter that aligns the electric field component of the light in a single plane.
- Destructive interference occurs when two waves of the same frequency differ in phase by 180°.
- The index of refraction for many materials varies depending on the wavelength of light.
- Answer
- Correct Response: D.




